这里有小众软件和发现频道的内容更新,以及一个绑定的私有群组。

💬 吹水群:https://t.me/appinn
📖 RSS 订阅地址:https://feeds.feedburner.com/apipnntgfeed
📣 发现频道 @appinnfaxian

在这个频道发布广告(Buy ads on this channel): https://telega.io/c/appinnfeed
针对 ChatMap 有人问出了灵魂拷问:https://www.appinn.com/chatmap
Z-Library 发布桌面应用以改进可及性

2023-06-27 13:59:00 by 最后的独角兽

盗版电子书库 Z-Library 发布了一个专用的桌面应用以改进可访问性。Z-Library 此前遭到了多轮打击,域名被扣押,两位管理员被捕。它尝试通过个性化域名的方式帮助用户重新访问其服务。但这种方式也容易遭遇域名扣押。专用桌面应用就是在这种情况下开发的。它支持 Windows、Mac 和 Linux,将用户自动重定向到正确位置,不需要绑定域名。新应用能通过 Tor 网络建立连接。

https://torrentfreak.com/z-library-releases-tor-enabled-desktop-launcher-to-improve-accessibility-230626/
https://go-to-zlibrary.se/#desktop_app_tab

#书籍
群晖 DSM 7.2 开始大规模推送了,主要更新是数据合规性

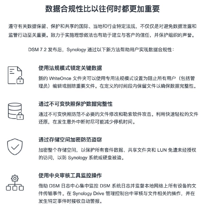
数据合规性比以往何时都更加重要

遵守有关数据保留、保护和共享的国际、当地和行业特定法规,不仅仅是对避免数据泄露和监管行动至关重要。致力于实施理想做法也有助于建立与客户的信任,并保护组织的声誉。

DSM 7.2 发布后,Synology 通过以下新方法帮助用户实现数据合规性:


1️⃣ 使用法规模式锁定关键数据

新的 WriteOnce 文件夹可以使用专用法规模式设置为阻止所有用户(包括管理员)编辑或删除重要文件。在定义的时间段内保留文件以确保数据完整性。


2️⃣ 通过不可变快照保护数据完整性

通过不可变快照防范不必要的文件修改和勒索软件攻击。利用快速轻松的文件还原,在发生意外中断时尽可能减少停机时间。


3️⃣ 通过存储空间加密防范盗窃

加密整个存储空间,以保护所有套件数据、共享文件夹和 LUN 免遭未经授权的访问,以防 Synology 系统或硬盘被盗。


4️⃣ 使用中央审核工具监控操作

借助 DSM 日志中心集中监控 DSM 系统日志并监督本地网络上所有设备的文件传输事件。在 Synology Drive 管理控制台中审核与文件相关的操作,并在发生特定事件时接收自动警报。
Back to Top